招聘中心

赣州市南康区兴康数字产业集团有限公司招聘劳务派遣制人员公告

发布时间:2025-11-27 15:23:55
浏览量:597

根据业务发展需要,赣州市南康区兴康数字产业集团有限公司现面向社会公开招聘劳务派遣制员工4人,有关事项公告如下:

一、招聘原则

按照“公开、平等、竞争、择优”的总体要求,坚持依法、科学、公平进行招聘工作,招聘到适合岗位的人员。

二、招聘岗位

赣州市南康区兴康数字产业集团有限公司项目专员3人,解决方案专员1人。

三、岗位职责及任职条件

(一)应具备的报名条件

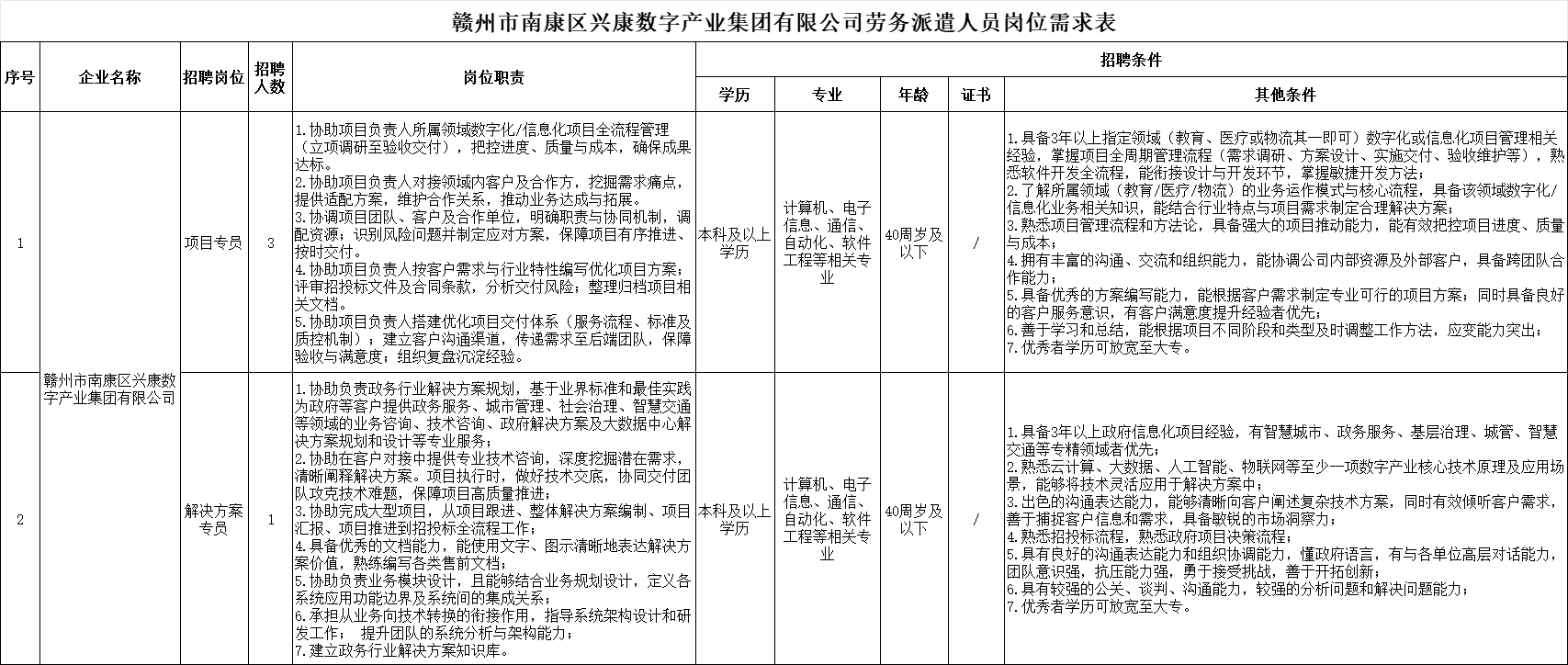
详见以下招聘岗位需求表:

b916d7e2-9a87-4294-818b-9fa247668955.png 

 

(二)下列人员不具备报考资格

1.曾因犯罪受过刑事处罚,曾被开除中国共产党党籍或公职的人员,以及法律法规和政策规定不得聘用的其他情形人员;

2.因醉驾、偷盗、涉黄、涉赌、涉毒、聚众斗殴、敲诈勒索、非法拘禁等受到行政处罚及以上处罚的人员;

3.被依法列为失信联合惩戒对象的人员;

4.现役军人和全日制教育在校生;

5.因违法违纪被行政机关、事业单位、国有企业辞退(解除聘用合同)、开除的;

6.被纳入南康区人才集团招聘考试不诚信名单的人员。

四、招聘程序

本次招聘按照网上报名→资格审查→面试→体检→公示聘用的程序进行,资格审查贯穿招聘工作全过程(含聘用后的试用期内),一经发现条件不符或弄虚作假者,即取消资格。具体工作程序如下:

(一)网上报名

1.报名方式:本次招聘采用网上报名的方式,报名人员可登录报名链接:https://www.nkrcjt.com(南康人才集团官网)进行报名。

1)操作步骤:报名人员应在报名规定时间内登录指定的报名网站进行注册报名,报名人员需牢记自己的账号。登录平台后,进入招聘中心模块,选择“赣州市南康区兴康数字产业集团有限公司招聘劳务派遣制人员公告”报名专题,点击招聘岗位,选择所需报名的岗位进行报名。如实填报报名表(个人简历部分需完整填写从院校就读时至报名时的所有经历),填报信息必须完整真实,不得遗漏重要社会关系、当前所在单位等重要信息,并上传以下相关资料:

①本人近期(半年内)免冠正面证件照;

②本人有效居民身份证扫描件;

③毕业证书、学位证书原件扫描件;

④中国高等教育学生信息网《教育部学历证书电子注册备案表》或《中国高等教育学位在线验证报告》(有效期应在2025年5月26日以后,以备核查有效性);

⑤工作经验证明材料;

⑥岗位要求的其他相关证明材料。

(2)报名注意事项:报名人员仔细对照所报岗位条件要求,诚信报名,每人限报一个岗位。报名人员应提供真实、准确的个人信息、证明、证件等相关材料,如因弄虚作假被取消面试或聘用资格,或因提供不准确信息造成无法与报名人员联系而影响面试和聘用的,后果由报名人员自行承担。

(3)考生确认信息无误后,点击提交,提交后不再更改报名信息。报名信息填写不完整、报名材料不齐全、不符合招聘条件的,资格审查不予通过,无法进入面试环节,请报名人员仔细核对所填信息及上传的材料是否正确,是否符合岗位要求

2.报名时间:公告发布之日起至2025年12月30日下午17:00止

3.咨询电话:18579771996(肖经理)

(二)资格审查

由招聘工作人员对报名人员提交的报名资料进行审查,确认应聘资格。凡发现应聘人员与所报岗位要求条件不符的,经核实,取消资格。

(三)面试

1.根据资格审查及报名材料审核结果,面试公告及进入面试人员名单将在南康区人才集团公众号、南康区人才集团官网公布,请报名人员及时关注。

2.面试准考证打印时间:详见面试公告;

3.面试采取半结构化面试的方式进行,面试总分为100分,面试合格线为75分

4.面试时间、地点:详见准考证。

(四)体检

根据面试成绩,并从高分到低分按招聘计划确定入闱体检人员,体检按员工入职体检标准进行,体检费用由应聘人员自理,体检时间、地点另行通知。

(五)公示聘用

经面试、审查、体检合格的拟聘用人员,在南康区人才集团公众号、南康区人才集团官网公示5个工作日。有异议经查属实的,取消聘用资格,经公示无异议的,与赣州市南康区康宏人力资源服务有限公司签订劳动合同,派遣至赣州市南康区兴康数字产业集团有限公司工作,试用期二个月,试用期满考核不合格的人员,不予聘用。拟聘人员必须服从用工单位的工作安排,包括岗位调剂等。

五、考试纪律与不诚信管理

 

本次招聘考试不收取考生报名费,为维护考试秩序、合理利用资源,对以下行为纳入不诚信名单管理,被列入不诚信名单的考生,三年内不得报名参加南康人才集团组织的各类招聘考试。具体规定如下:

1.不诚信报考处理:考生在报名、资格审查、考试、体检、背景调查等环节舞弊(如伪造学历、工作经历、资格证书等)或隐瞒重要信息的(含提供不真实信息),一经查实,直接取消报考资格,并纳入不诚信名单管理。

2.无故缺考处理:考生提交报名后,无正当理由未参加面试的,视为浪费考试资源,将被纳入不诚信名单管理。

3.中途环节放弃处理:考生因个人原因单方面放弃面试、体检、背景调查、聘用等任一后续环节的,同样纳入不诚信名单管理。

4.补充说明:因不可抗力(如突发重大疾病、自然灾害等)无法参加面试或其他环节的,需在该环节开始前24小时提交相关证明材料至指定邮箱(khrlgs@126.com),经南康人才集团审核确认后,可免于不诚信处理。请考生谨慎报考,珍惜考试机会,诚信应考。

六、纪律监督

本次招聘工作接受社会及有关部门的监督,保障招聘工作公开、公平、公正。监督电话:0797-6666216。其他未尽事宜由赣州市南康区康宏人力资源服务有限公司负责解释。

序号 文件名称 文件描述 大小 操作

联系电话

0797-6666216

联系地址

赣州市南康区东山街道办事处金融中心10号楼21层

电子邮箱

nkrcjt6666216@163.com

官方微信公众号